Department Draws, Department Check Cashing, and Change Requests
Department Draws
- Contact ndsu.customer.acc@ndsu.edu with any questions or to alert the staff of pending requests that are large or infrequent in nature.
- A department uses this service if they wish to make a temporary draw of cash for use in facilitating an event.
- Requests for draws should be submitted as soon as possible, but no later than the deadlines listed below.
- Less than $500 = 24 hours prior to the event
- $500-$4999 = 48 hours prior to the event
- $5000 = 10 days prior to the event
- All draw requests must be submitted using the Temporary Cash Draw Request form .
- Departmental draws should not be picked up more than 48 hours prior to the event.
- Departmental draws are due back at the Customer Account Services office within 72 hours of the end of the event.
- The individual retrieving the draw must be able to provide identification and sign for the draw at the time of pickup.
- Departments must either checkout a locking cashbox to be used to hold the draw, or provide evidence of other adequate means of securing the cash.
- The maximum duration of a temporary cash draw is one month. Draws that cross over two fiscal years may not exceed $500.
Department Check Cashing
- Contact ndsu.customer.acc@ndsu.edu with any questions or to alert the staff of pending requests that are large or infrequent in nature.
- Departments who wish to withdraw cash from their funds must complete an Accounts Payable (AP) Voucher with the Accounting Office. Allow at least 2 full business days (plus mailing time) for the Accounting Office to process the request.
- Once the Accounting Office processes the request and issues a check, it will be routed to Customer Account Services to cash the check.
- The AP Voucher should list the individual's name and the employee identification number for the person who will be retrieving the cash from Customer Account Services.
- The individual will be required to provide identification at the time of pickup.
- Customer Account Services will notify the department that the cash is ready.
- Special requests for specific denominations should be submitted in advance to Customer Account Services but no later than the deadlines listed below.
- Less than $500 = 24 hours prior to the event
- $500-$4999 = 48 hours prior to the event
- $5000 = 10 days prior to the event
- Departments must provide evidence of adequate means of securing the cash while in their possession.
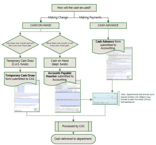
Cash on Hand
- Contact ndsu.customer.acc@ndsu.edu with any questions or to alert the staff of pending requests that are large or infrequent in nature.
- Cash on hand is used for making change; it is not used for making purchases.
- General Definition: Actual cash amounts that an organization keeps on premises vs. as money in the bank.
- At NDSU, cash on hand may be divided into two broad categories:
- Temporary Cash Draws (i.e. C.A.S. $), and
- Cash on Hand (i.e. department $).
- If a department wishes to establish their own Cash on Hand fund, written requests detailing the amount desired as well as the intended business purpose must be submitted to the NDSU Accounting Office. Requests are submitted for approval to the State Auditor’s office.
- Amount must be approved by state. Requests are submitted to the State Auditors and must be in written format.
- NDSU Liability account #102001.
- Temporary Cash Draw: A NDSU department requests to “borrow” money from Customer Account Services for a short period of time as C.A.S. has a cash on hand fund.
- A department uses this service if they wish to make a temporary draw of cash for use in facilitating an event.
- Requests for cash on hand should be submitted as soon as possible, but no later than the deadlines listed below.
- Less than $500 = 24 hours prior to the event
- $500-$4999 = 48 hours prior to the event
- $5000 = 10 days prior to the event
- All draw requests must be submitted using the Temporary Cash Draw Request form.
- Departmental draws should not be picked up more than 48 hours prior to the event.
- Departmental draws are due back at the Customer Account Services office within 72 hours of the end of the event.
- The individual retrieving the draw must be able to provide identification and sign for the draw at the time of pickup.
- Departments must either checkout a locking cashbox to be used to hold the draw, or provide evidence of other adequate means of securing the cash.
- The maximum duration of a temporary cash draw is one month. Draws that cross over two fiscal years may not exceed $500.
- Cash on Hand: NDSU department maintains their own cash on hand fund in lieu of making temporary draws from C.A.S.
- Typically used by departments that need funds frequently, in large sums, or for extended periods of time.
- Also used when a temporary draw from C.A.S. would cross over two fiscal years.
Cash Advance
- Contact ndsu.customer.acc@ndsu.edu with any questions or to alert the staff of pending requests that are large or infrequent in nature.
- Cash advance monies are used for making purchases, similar to petty cash; it is not used for making change.
- Facilitated by the NDSU Accounting Office.
- Maximum time period is four months.
- Unspent cash is deposited with CAS.
- Cannot use state-appropriated funds.
- Receipts and documentation must be submitted by the end of the time period that the funds were requested for or the end of the fiscal year (whatever is shorter).
- Typically used for research studies (e.g. humans hired to participate).
- The employee that assumes responsibility for the funds may experience a payroll deduction if the funds aren’t turned in.
Cash Request Decision-Making Tree

Change Request
Please complete the form below if you are requesting C.A.S. to make change for your department, i.e., to exchange five $20 bills for one hundred $1 bills. Typically, our office can easily facilitate all requests. Requests made on short notice are welcome, but for the best service possible, please allow 24 hours for processing.