Office of Technology

The Executive Commissioner of Technology represents the technology needs of the students at NDSU. This is done at a university-wide level by working with the information technology department to ensure proper usage of the student technology fee. Internally, this is done by working with commissioners to address technology issues and needs on our campus. The commissioner also sits on the Technology Fee Advisory Committee and the IT Council. The commissioner along with his/her commission, works with entities on and off-campus to allow students to see what technologies are offered to them in the Fargo-Moorhead area. Lastly, The Executive Commissioner of Technology is in charge of managing the NDSU Campus Announcements, NDSU Campus Involvement, NDSU Campus Events, and NDSU Student Government Listservs, as well as the Student Government Digital Signage displays on campus.
Important Links
Technology Commission Minutes
Student LISTSERV Guidelines
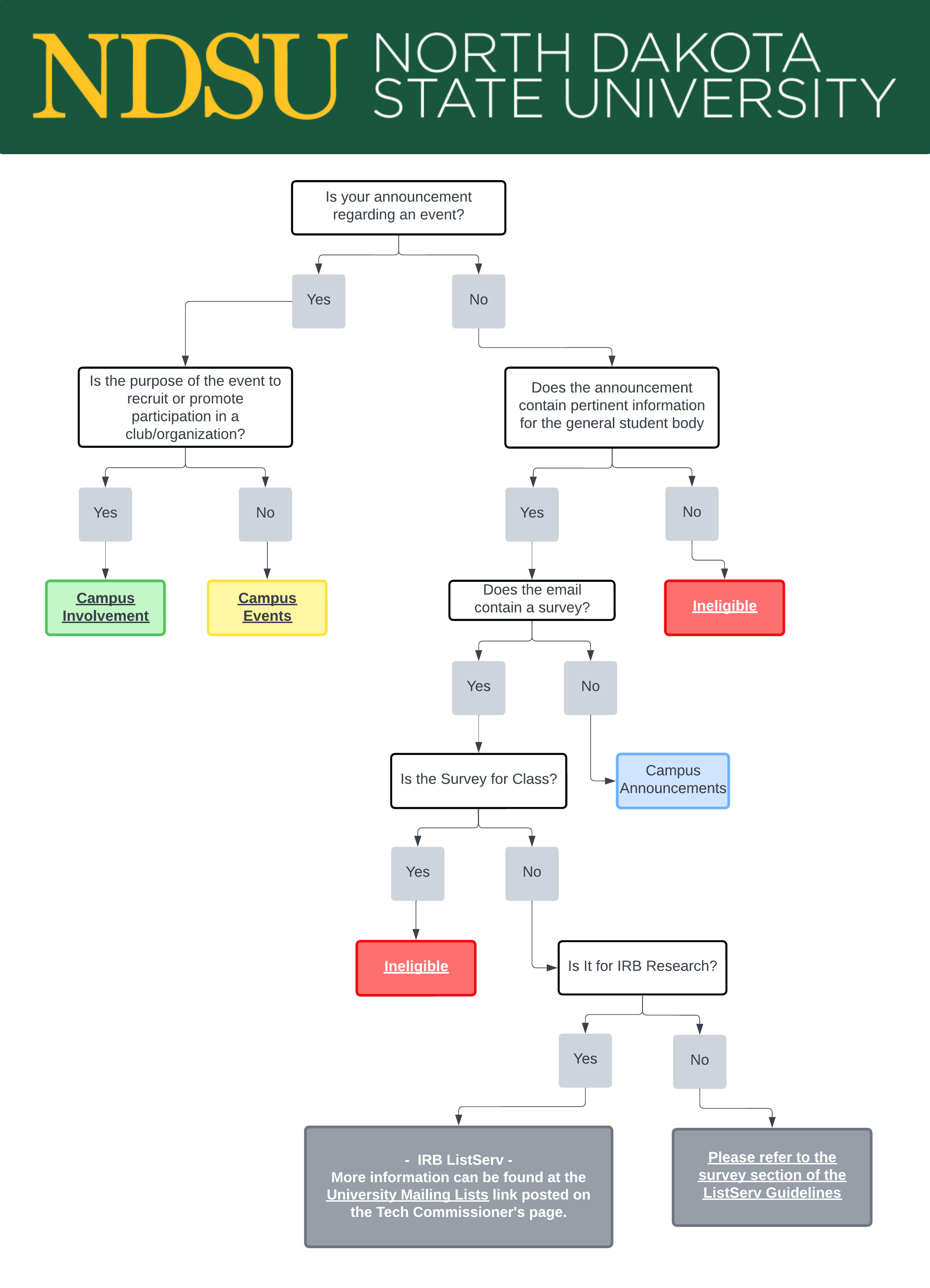
Which Student LISTSERV Should I Use? (Reference Chart)
| Sean Rotich, Executive Commissioner of Technology |
|
Office Hours: Monday: 2:30PM - 5:30PM Wednesday: 2:30PM - 5:30PM Friday: 2:30PM - 5:30PM |
| Please contact Sean at sean.rotich@ndsu.edu or +1 (612) 447-8269 with any questions regarding the Student LISTSERV, technology, and the website. |